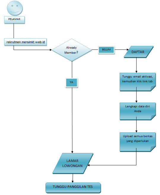
FAQ
Rekrutmen Mersifarma